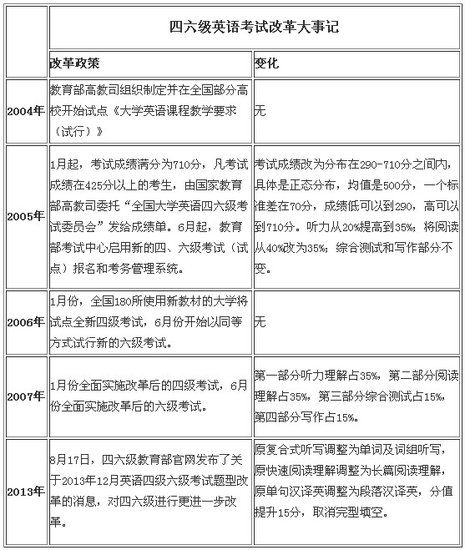
英语四级六级考试将从今年12月起对考查内容进行局部调整,有专家将此次改革的最大特点概括为:完型不考、翻译加重、难度明显加大。超过八成的网友认为,从新四、六级考试发布的样卷来看,试题变难了,多数网友担心自己“栽倒”在翻译题上。
调整后,原来的听写变成全部考查单词短语;快速阅读变成段落信息匹配题;翻译扩充至150~200字的整段中译英;不再考查完形填空。
这些新变化将对大学生有哪些影响?面对变化,考生该如何以不变应万变?

图为四级和六级的试卷结构、测试内容、测试题型、分值比例和考试时间
深度分析:阅卷角度看,对学生没影响
一项调查显示,超过八成的网友认为,从新四、六级考试发布的样卷来看,试题变难了,多数网友担心自己“栽倒”在翻译题上。对此,新东方卢根认为:“从试卷本身来看的话,难度是增大了,但是从阅卷的角度来看,其实对学生没有影响,”因为710分是一个标准常模,判断的是名次,而不是卷面分。
据了解,四六级考试委员会在2006年考试改革时召集一部分大学生,举行一次不公布成绩的考试,这次考试成绩就叫“标准常模”,然后把全国学生的考试成绩(和标准差有关)以及名次(和均值有关)和这一组成绩比较,这样不管考试难度如何,最后经过处理后的成绩反映的就是你在所有大学生中的水平,只要你是第一名或者并列第一,即便你做错几道题,最后的报分值也是满分。
也有人认为,“变脸”后的四、六级考试大有向雅思、托福等考试方式看齐的趋势。“不具有可比性,差别太大了,”卢根认为,“四六级改革的目标是怎样进行微调来更好地反映学生的水平,而不是拿它来作为一个标准,否则可以拿雅思、托福的题直接用,而四六级的题一般还是比较传统的。”他说,这次改革使得投机的几率变小了,可以更好地考察出学生的水平。
名师支招:“对付”翻译题,语法很重要
如何应对由快速阅读变身而来的“段落信息匹配题”与“升级版”翻译题,这成为摆在全国大学生眼前的新“考题”。
有人认为,听写变成全部考查单词短语是变简单了,但是北京新东方老师赵建昆则说,从背单词开始,就要搞清楚这个单词是如何发音的。“因为现在的情况是,十个单词或短语,增加的是一种偶然得分率,你如果知道,正好就可以得分,如果不知道或平时准备不好,很可能十个当中一个都得不到,其实是增加了一种必然失分率和偶然得分率。”
“段落信息匹配题对于学生的要求特别高,即便是高考阶段,也从来没有出过这种题型。但总体来看,不管题型怎么变,其实学习方法没变,还是仍旧需要大家提高阅读的能力。卢根建议,大学生一定要养成拿英语直接阅读的习惯,这样才能保证阅读又快又准。
至于大家普遍认为难度“升级”的翻译题,卢根表示,“复习时,希望大家特别注意两个语法点,这两个语法点不仅翻译,而且选词填空中也会非常看重——一个是从句,一个是非谓语动词。大家如果弄透了以后,在翻译句子的时候绝对可以做得特别漂亮,这就是说,要把它当成是语法题。”


由于四六级考试题型变化较大,建议考生提前做好复习,从开学起就打好英语底子,以迎战12月份的新四六级考试。
